本帖最后由 xuesi 于 2017-3-15 09:48 编辑
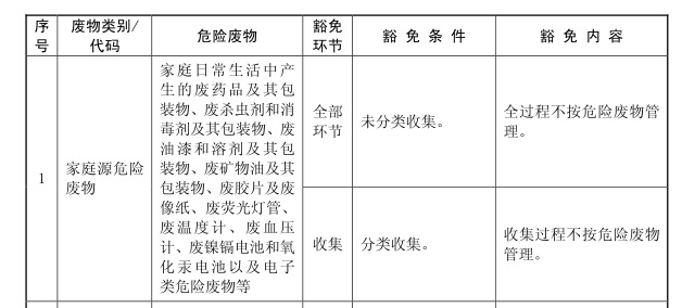
要回答这个问题不是一个字就能说清楚的,我说的是“当”,可以当作。如果直接回答归属“危险特性的”毒性(Toxicity, T)“之列。当然不是生活垃圾,仔细读读环保部的39号令”国家危险废物名录“你就明白我说的”当“了。看看国家危险废物名录危险废物豁免的危险废物你就明白我说的意思了。家庭中的胶片也归属豁免之列。贴2张图一看便知。
说的好东东胶片中的”银“,估计你已经明白。
顺便也把环境保护部令第39号传上来不用你在找了
国家危险废物名录.pdf
(356.86 KB, 下载次数: 15)
|