找回密码
 注册

微信登录,快人一步

QQ登录

只需一步,快速开始

楼主: xuesi

说说《医院感染暴发控制指南WS/T 524—2016 》中的错

 火.. [复制链接]
发表于 2016-11-28 10:19 | 显示全部楼层
szhsyy 发表于 2016-11-28 08:39
我个人倾向于静雨轩老师的观点,“及”前后连接的内容有程度或顺序的差距,但“与”的前后程度及顺序的差 ...

我也赞同静雨轩老师的观点。
回复

使用道具 举报

发表于 2016-11-28 10:22 | 显示全部楼层
为院感人xuesi 老师的认真点赞。
回复

使用道具 举报

发表于 2016-11-28 10:24 | 显示全部楼层
老师好细心啊,学习了,应该关注细节才能做好工作
回复

使用道具 举报

发表于 2016-11-28 10:32 | 显示全部楼层
向老师学习,工作认真细致!
回复

使用道具 举报

发表于 2016-11-28 10:50 | 显示全部楼层
老师真细心,我们要向老师学习
回复

使用道具 举报

发表于 2016-11-28 11:17 | 显示全部楼层
为老师的细心点赞,我们做工作就是要注重细节,再大的事都必须从小事做起,先做好每一件小事,大事才能顺利完成.
回复

使用道具 举报

  • 打卡等级:初来乍到
  • 打卡总奖励:18
  • 最近打卡:2025-05-16 10:58:07
发表于 2016-11-28 11:53 | 显示全部楼层
大赞老师这么滴细心和认真。
回复

使用道具 举报

发表于 2016-11-28 13:55 | 显示全部楼层
老师太仔细了,给老师点赞。
回复

使用道具 举报

  • 打卡等级:本地老炮
  • 打卡总奖励:4600
  • 最近打卡:2025-09-13 06:44:15
发表于 2016-11-28 14:20 | 显示全部楼层
        老师工作态度严谨,赞一个。
回复

使用道具 举报

  • 打卡等级:热心大叔
  • 打卡总奖励:1582
  • 最近打卡:2025-09-12 08:11:43
发表于 2016-11-28 14:32 | 显示全部楼层
楼主真是细心,这么微小的错误都能发现,,,
回复

使用道具 举报

发表于 2016-11-28 14:50 | 显示全部楼层
这么细心的人,应该向老师学习!
回复

使用道具 举报

发表于 2016-11-28 22:44 | 显示全部楼层
学习老师这种一丝不苟的认真精神。
回复

使用道具 举报

 楼主| 发表于 2016-11-28 22:51 | 显示全部楼层
本帖最后由 xuesi 于 2016-11-28 23:19 编辑

感谢老师的热心
继续“及”的学习

及字骨刻文的演变




及.jpg

及的演变.jpg
回复

使用道具 举报

 楼主| 发表于 2016-11-28 22:53 | 显示全部楼层
“及”字辞典的解释


基本解释


1、从后头跟上:来得及。赶不及。


2、达到:及格、合格。及第(古代科举考试中选,特指考取进士)。普及。过犹不及。


3、趁着,乘:及时。及早。及锋而试。


4、连词,和,跟:阳光、空气及水是生物生存的基本条件。以及。[1]


详细解释


【动】


1、会意。甲骨文字形,从人,从手。表示后面的人赶上来用手抓住前面的人。


2、追赶上,抓住。


及,逮也。——东汉·许慎《说文》


使人追宋义子,及之齐,杀之。——《史记·项羽本纪》


无庸,将自及。——《左传隐公元年》


又如:赶不及(来不及);企及(希望赶上);来得及(能够赶上);及面(见面);及时应令(与季节令令相适应)。


3.至,达到。


及,至也。——《广雅》


及期。——《仪礼聘礼》


不及黄泉,无相见也。——《左传隐公元年》


及郡下,诣太守,说如此。——陶潜《桃花源记》


及诸河,则在舟中矣。——《左传僖公三十三年》


汤熨之所及也。——《韩非子·喻老》


针石之所及也。


将有及。(还来得及。)


骇而图之,岂将有及乎?——汉·贾谊《论积贮疏》


及是,愈以为诚有。——唐·柳宗元《小石城山记》


祸且及汝。——明·魏禧《大铁椎传》


廷益抱诚,噬膻曷及?——黄道周《节寰袁公传》


4.待,等到。


及日中则如盘盂。——《列子·汤问》


及其日中如探汤。


(袁可立)及长,数有异兆。——明 黄道周《节寰袁公传》


及敌枪再击。——清·徐珂《清稗类钞战事类》


及既上。(等到已经登上。及:等到。既:已经。)——清姚鼐《登泰山记》


如:及夫(等到)。


5、遭受。


铁铦短者及乎敌。(及乎敌,被敌所伤,极言战争之激烈。)——《韩非子五蠹》


6、比得上,能与……相比。


徐公何能及君也?——《战囯策齐策》


郯子之徒,其贤不及孔子。——韩愈《师说》


又如:我不及他。


7、连累;关联。


老吾老以及人之老。——《孟子梁惠王上》


事如此,此必及我。——《汉书李广苏建传》


又如:罚不及众;城门失火,殃及池鱼。


8、通“给”。供应。


然则大囯内款,小囯用尽,何以及之。——《管子国蓄》


9.到了……的时候


及鲁肃过寻阳。——《资治通鉴汉纪》


及为北徐州,时有势族请姻者。——《梁书· 韦放传》


及夫秋高气清,霜露既降。——明·宋濂《看松庵记》


10.遍及。


泽及万世而不为仁。——《庄子·大宗师》


推恩海内,泽及鸟兽。——《东坡先生墓志铭》


【介】


趁。


彼众我寡,及其未既济也,请击之。——《左传僖公二十二年》


又如:及今(趁现今之时);及蚤(趁早。蚤:通“早”)。


【连】


和,与。


洄曲及诸道桥梁。——《资治通鉴唐纪》


洄曲及四境。


袁(袁可立子袁枢)出家刻十余种及王觉斯法书以示。——――明 祁彪佳《祁忠敏公日记》


扣其乡及姓字。——明·魏禧《大铁椎传》


音乐及诗歌。——蔡元培《图画》


又如:孔子及门徒。


若有作奸犯科及为忠善者。


【副】


1、表示反问,相当于“岂”。


先君之败德,及可数乎?——《左传》


2、表示频率,相当于“又”。


儿宽家贫,当为弟子都养;及时时间行佣赁,以给衣食。——《史记》


3、表示程度,相当于“极”。


原是本府六案孔目出身,及好刀笔。——《水浒全传》


【名】


姓。及姓。[1]


【方言】


◎在 四川省南路话中作动词,同“去、至"的意思,比如说“你及那儿不”意思就是“你去那儿不、你到那儿不” 的意思




及辞典2.jpg

及辞典3.jpg
回复

使用道具 举报

 楼主| 发表于 2016-11-28 22:56 | 显示全部楼层
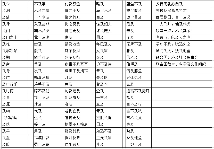
与“及”相关的词也了解了一些





及字开头词.jpg

及字开头词2.jpg
回复

使用道具 举报

 楼主| 发表于 2016-11-28 22:59 | 显示全部楼层
答案不知有否         
回复

使用道具 举报

发表于 2016-11-29 19:48 | 显示全部楼层
很认真、细致,这是审校的问题
回复

使用道具 举报

 楼主| 发表于 2016-11-29 22:40 | 显示全部楼层
是的,大致判断审校的不认真,如果不是出现在一个指南里估计一般也不会太留意
回复

使用道具 举报

发表于 2016-12-1 10:44 | 显示全部楼层
老师太仔细了,给老师点赞。
回复

使用道具 举报

您需要登录后才可以回帖 登录 | 注册 |

本版积分规则

关闭

站长推荐上一条 /1 下一条

快速回复 返回顶部 返回列表