找回密码
 注册

微信登录,快人一步

QQ登录

只需一步,快速开始

楼主: moshao123

循环风紫外线空气消毒器过滤网多久清洁一次?

 火... [复制链接]
发表于 2016-5-12 13:12 | 显示全部楼层
弯月 发表于 2016-2-25 09:01
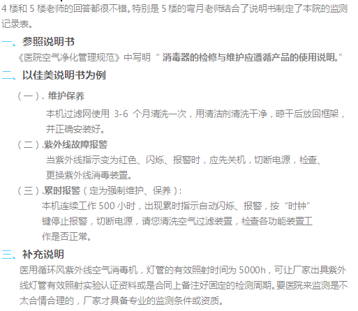
这是我参照我们医院循环风紫外线消毒机说明书做的,你可以参照一下,并帮我看看有没有不妥之处。

下载了,学习一下,谢谢老师的分享
回复

使用道具 举报

发表于 2016-6-16 20:49 | 显示全部楼层
消毒器的检修与维护需参照产品使用说明
回复

使用道具 举报

  • 打卡等级:热心大叔
  • 打卡总奖励:1183
  • 最近打卡:2025-09-13 09:42:35
发表于 2016-7-1 11:04 | 显示全部楼层
弯月 发表于 2016-2-25 09:01
这是我参照我们医院循环风紫外线消毒机说明书做的,你可以参照一下,并帮我看看有没有不妥之处。

谢谢老师的分享,下载学习了
回复

使用道具 举报

发表于 2016-8-4 17:29 | 显示全部楼层
弯月 发表于 2016-2-25 09:01
这是我参照我们医院循环风紫外线消毒机说明书做的,你可以参照一下,并帮我看看有没有不妥之处。

感谢老师的分享,下载收藏了,老师的表格做得很详细,正好需要,已借鉴使用。
回复

使用道具 举报

发表于 2016-8-5 10:27 | 显示全部楼层
20160805102707.png
回复

使用道具 举报

发表于 2016-9-3 13:37 | 显示全部楼层
谢谢各位老师!路过学习!
回复

使用道具 举报

发表于 2016-10-29 09:57 | 显示全部楼层
谢谢大家路过学习了。
回复

使用道具 举报

发表于 2016-11-2 11:04 | 显示全部楼层
谢谢老师分享,太及时了,论坛真是个好地方!
回复

使用道具 举报

发表于 2017-1-12 10:46 | 显示全部楼层
感谢老师分享,下载学习
回复

使用道具 举报

发表于 2017-1-17 11:54 | 显示全部楼层
谢谢老师分亨,下载学习了。老师我院为空气净化除菌消毒机,可以一样吗?谢谢回复。
回复

使用道具 举报

发表于 2017-2-9 17:12 | 显示全部楼层
路过学习了,   谢谢老师
回复

使用道具 举报

发表于 2017-2-10 15:30 | 显示全部楼层
下载学习了,谢谢老师分享
回复

使用道具 举报

  • 打卡等级:热心大叔
  • 打卡总奖励:646
  • 最近打卡:2025-09-11 09:08:04
发表于 2017-2-23 15:59 | 显示全部楼层
谢谢老师分享,下载学习了
回复

使用道具 举报

发表于 2017-2-23 21:53 | 显示全部楼层
路过学习了,   谢谢老师
回复

使用道具 举报

发表于 2017-6-26 09:48 | 显示全部楼层
弯月 发表于 2016-2-25 09:01
这是我参照我们医院循环风紫外线消毒机说明书做的,你可以参照一下,并帮我看看有没有不妥之处。

谢谢老师分享,很棒!
回复

使用道具 举报

发表于 2019-3-13 10:50 | 显示全部楼层
弯月 发表于 2016-2-25 09:01
这是我参照我们医院循环风紫外线消毒机说明书做的,你可以参照一下,并帮我看看有没有不妥之处。

老师做的表格很详细,谢谢分享
回复

使用道具 举报

发表于 2019-3-19 14:56 | 显示全部楼层
弯月 发表于 2016-2-25 09:01
这是我参照我们医院循环风紫外线消毒机说明书做的,你可以参照一下,并帮我看看有没有不妥之处。

谢谢分享!下载学习了
回复

使用道具 举报

发表于 2019-3-20 09:01 | 显示全部楼层


感谢老师的分享,下载收藏了
回复

使用道具 举报

发表于 2019-6-1 19:21 | 显示全部楼层
弯月 发表于 2016-2-25 09:01
这是我参照我们医院循环风紫外线消毒机说明书做的,你可以参照一下,并帮我看看有没有不妥之处。

谢谢老师的无私分享,做得非常详细,下载学习了!
回复

使用道具 举报

发表于 2019-6-2 10:57 | 显示全部楼层
感谢老师的分享,下载收藏了,老师的表格做得很详细,实用性强,可以借鉴使用。
回复

使用道具 举报

您需要登录后才可以回帖 登录 | 注册 |

本版积分规则

关闭

站长推荐上一条 /1 下一条

快速回复 返回顶部 返回列表