下载APP
收藏本站
帮助中心
天天打卡
切换到宽版
账号
自动登录
找回密码
密码
登录
注册
微信登录,快人一步
只需一步,快速开始
快捷导航
感染网
门户
Portal
论坛
BBS
导读
Guide
圈子
Group
问答中心
活动商城
@资料库
@VIP专区
#全民话题
AI文库
AI聊天
活动中心
积分商城
积分捐助
课件库
法规库
视频库
工具箱
新媒体联盟
专家笔记区
专题见稿区
专题专栏区
活动中心
积分商城
感控书城
技能提升
直播回放
2025年会
法规文库
专家笔记
音视频库
指标解读
感术行动
更多专栏
绑定微信
官方微信
医考圈
绑定手机
官方微博
实名认证
自编书库
论坛公告
发展历程
关于我们
搜索
搜索
热搜:
感术行动
规率行动
送检率
规范解读
口腔科
邻苯二甲醛
隔离标识
水处理
手卫生
手术室
多重耐药菌
计划
法规
本版
用户
天星001论坛
»
论坛
›
重点部位
›
手术部位感染SSI
›
医院感染诊断必须有病原学诊断吗?
1
2
3
/ 3 页
下一页
返回列表
发新帖
楼主:
meierca
[求助]
医院感染诊断必须有病原学诊断吗?
火..
[复制链接]
雨濛濛
雨濛濛
当前离线
积分
2867
发表于 2017-11-8 13:40
|
显示全部楼层
诊断标准中有临床诊断标准,符合临床诊断标准的即可上报
回复
顶
踩
使用道具
举报
沧浪之水
沧浪之水
当前离线
积分
19320
打卡等级:热心大叔
打卡总奖励:1152
最近打卡:2025-09-12 07:29:08
发表于 2017-11-8 13:54
|
显示全部楼层
根据医院感染诊断标准,符合临床诊断标准的,也可以上报。
回复
顶
踩
使用道具
举报
ynosmile
ynosmile
当前离线
积分
36767
发表于 2017-11-8 14:11
|
显示全部楼层
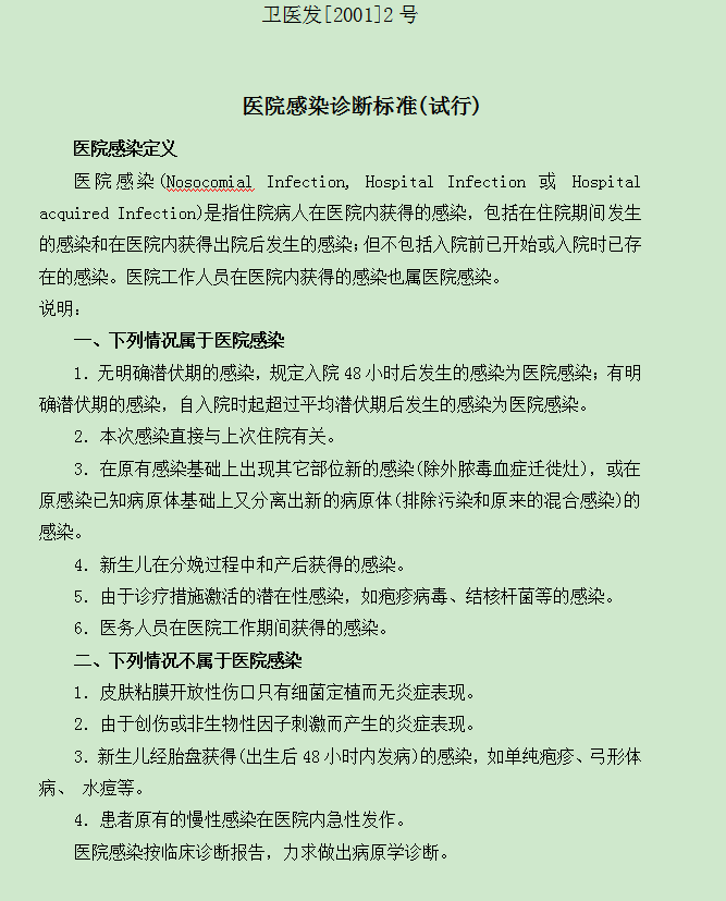
医院感染按临床诊断报告,力求做出病原学诊断。
回复
顶
踩
使用道具
举报
会有天晴
会有天晴
当前离线
积分
1289
发表于 2017-11-8 14:16
|
显示全部楼层
符合临床诊断标准,且结合临床的症状综合判断的,有时候病原结果阳性但不一定有症状的哦
回复
顶
踩
使用道具
举报
slh7230223
slh7230223
当前离线
积分
6324
发表于 2017-11-8 14:17
|
显示全部楼层
路过学习了,谢谢老师的分享。
回复
顶
踩
使用道具
举报
岁月匆匆
岁月匆匆
当前离线
积分
2139
打卡等级:热心大叔
打卡总奖励:1154
最近打卡:2025-09-12 08:42:57
发表于 2017-11-8 14:33
|
显示全部楼层
临床诊断也可以确定是否医院感染!
回复
顶
踩
使用道具
举报
风雪里的花瓣ljf
风雪里的花瓣ljf
当前离线
积分
3162
发表于 2017-11-8 15:34
|
显示全部楼层
学习了
回复
使用道具
举报
腊月梅
腊月梅
当前离线
积分
535
发表于 2017-11-8 16:01
|
显示全部楼层
路过学习,谢谢分享啦!
回复
顶
踩
使用道具
举报
腊月梅
腊月梅
当前离线
积分
535
发表于 2017-11-8 16:01
|
显示全部楼层
路过学习,谢谢分享啦!
回复
顶
踩
使用道具
举报
耐药君
耐药君
当前离线
积分
1784
打卡等级:热心大叔
打卡总奖励:962
最近打卡:2025-09-11 11:03:28
发表于 2017-11-8 16:34
|
显示全部楼层
不用,临床诊断就可以,有病原学诊断支持更好
回复
顶
踩
使用道具
举报
冬日文竹
冬日文竹
当前离线
积分
8011
打卡等级:小镇青年
打卡总奖励:347
最近打卡:2025-09-05 16:14:42
发表于 2017-11-8 19:13
|
显示全部楼层
不是的,也有临床诊断。
回复
顶
踩
使用道具
举报
水天一色
水天一色
当前离线
积分
2120
发表于 2017-11-8 20:31
|
显示全部楼层
如果有非常明显的临床症状能够直接诊断也可以不用送病原学检验,但是建议送检,这样可以更好的做出判断,帮助诊断
回复
顶
踩
使用道具
举报
934329700
934329700
当前离线
积分
3204
发表于 2017-11-9 08:17
|
显示全部楼层
路过学习了,谢谢老师的分享。
回复
顶
踩
使用道具
举报
慢慢来123
慢慢来123
当前离线
积分
244
发表于 2017-11-9 08:42
|
显示全部楼层
如果有病原学诊断的话,会更有说服力
回复
顶
踩
使用道具
举报
亲亲子衿
亲亲子衿
当前离线
积分
5655
打卡等级:常驻代表
打卡总奖励:321
最近打卡:2025-09-04 09:53:45
发表于 2017-11-9 09:28
|
显示全部楼层
力求做出病原学诊断!!!
回复
顶
踩
使用道具
举报
hqc1971
hqc1971
当前离线
积分
457
发表于 2017-11-9 09:53
|
显示全部楼层
诊断标准中有临床诊断标准,符合临床诊断标准的即可上报
回复
顶
踩
使用道具
举报
hqc1971
hqc1971
当前离线
积分
457
发表于 2017-11-9 09:54
|
显示全部楼层
诊断标准中有临床诊断标准,符合临床诊断标准的即可上报
回复
顶
踩
使用道具
举报
Wangxr67954
Wangxr67954
当前离线
积分
2593
发表于 2017-11-9 10:09
|
显示全部楼层
谢谢老师分享,学习了
回复
顶
踩
使用道具
举报
张贵华
张贵华
当前离线
积分
5343
发表于 2017-11-9 10:59
|
显示全部楼层
符合临床诊断标准的就可上报。
回复
顶
踩
使用道具
举报
jcyyhlb
jcyyhlb
当前离线
积分
43511
打卡等级:热心大叔
打卡总奖励:1258
最近打卡:2025-06-02 18:46:09
发表于 2017-11-9 13:57
|
显示全部楼层
学习了,谢谢老师的分享。
回复
顶
踩
使用道具
举报
还有一些帖子被系统自动隐藏,点此展开
下一页 »
1
2
3
/ 3 页
下一页
返回列表
发新帖
高级模式
B
Color
Image
Link
Quote
Code
Smilies
您需要登录后才可以回帖
登录
|
注册
|
本版积分规则
发表回复
回帖并转播
回帖后跳转到最后一页
关闭
站长推荐
/1
输液管的连接头,算损伤性还是感染性废物?
它确实存在刺伤人体的风险,如何处理,成了感控部门非常纠结的管理点。
查看 »
Copyright © 2007-2025
天星001论坛
(https:/bbs.tianxing001.com/) 版权所有 All Rights Reserved.
E-mail:sific2007@163.com QQ:2420400092(小小牧童)
Powered by
Discuz!
X3.5 技术支持:
上海莫畏信息科技有限公司
|
沪ICP备16047626号-1
快速回复
返回顶部
返回列表